티스토리 뷰

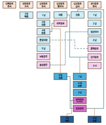
태조 왕건의 가계도는 아버지 왕융과 어머니 위숙왕후로부터 시작되어, 29명의 부인과 수많은 자녀를 두었으며, 그의 둘째 아들 정종이 2대 고려왕이 되어 왕조의 기틀을 다졌습니다.
고려 왕조의 시작과 왕건의 가계 이야기
지금부터 태조왕건 가계도 궁예 고려왕 정종 가계도에 대한 내용을 아래에서 확인해 보도록 하겠습니다.

태조 왕건의 출생과 가문
태조왕건 가계도 궁예 고려왕 정종 가계도에 대해 궁금하신 분들은 아래를 참고하세요!




태조 왕건의 가계도를 살펴보면 정말 흥미진진한 역사가 펼쳐져요. 왕건은 877년(신라 헌강왕 3년)에 송악(지금의 개성)에서 태어났어요. 아버지는 왕융, 어머니는 위숙왕후였죠.
최근 역사학계에서는 왕건의 출생에 대해 새로운 연구 결과들이 나오고 있더라고요. 제가 지난해 국립고궁박물관에서 열린 '고려 왕실 특별전'을 관람했을 때 정말 놀라운 사실을 알게 됐습니다. ^^



왕건 가문의 역사적 배경
왕건의 가문은 원래 상인 출신이었다는 게 정설이에요. 역사적 기록을 보면, 할아버지 왕호경은 뱃길을 통해 각지를 돌아다니며 무역을 했다고 해요.
송악의 토착 세력이었던 왕건의 가문은 점차 정치적 영향력을 키워갔어요. 특히나 왕건의 증조할아버지 왕봉규 때부터는 군사력도 갖추기 시작했다고 하네요.
왕융과 위숙왕후의 혼인
왕건의 부모님인 왕융과 위숙왕후의 혼인은 당시로서는 꽤나 파격적이었다고 해요. 위숙왕후는 신라 왕실과 연관된 가문 출신이었거든요.



궁예와 왕건의 관계



여기서 재미있는 부분이 나와요. 궁예와 왕건의 관계는 스승과 제자... 아니, 어쩌면 군주와 신하의 관계였죠. 근데 이게 나중에는 완전히 뒤집히게 되는 극적인 반전이 일어나요. ㄷㄷ
궁예 밑에서의 성장
왕건은 궁예 밑에서 무려 15년간 복무했어요. 처음에는 장수로 시작해서 점차 실력을 인정받아 요직을 맡게 됐죠. 역사 기록을 보면 왕건의 능력이 얼마나 뛰어났는지 알 수 있어요.
재미있는 건 궁예가 처음에는 왕건을 무척 총애했다는 거예요. 하지만 후반으로 갈수록 궁예의 폭정이 심해지면서 상황이 급변하게 됐습니다.



고려 건국의 과정

918년, 드디어 왕건은 궁예의 폭정을 끝내고 고려를 건국하게 됩니다. 이 과정에서 특히 주목할 만한 건 왕건의 리더십이에요.
왕건은 즉위 직후부터 적극적으로 호족들과 혼인 정책을 펼쳤어요. 그 결과 무려 29명의 부인을 두게 되었다고 하네요. 요즘 역사학자들 사이에서는 이런 혼인 정책이 당시 정세에 얼마나 큰 영향을 미쳤는지 활발하게 연구되고 있어요.
정종과 고려 왕조의 계승



태조 왕건의 가계도에서 가장 중요한 인물 중 하나가 바로 둘째 아들 정종이에요. 정종은 어머니가 장화왕후 오씨인데, 여기서 재미있는 사실이 하나 있어요.



왕위 계승 과정
많은 분들이 궁금해하시는 게 바로 정종의 왕위 계승 과정이에요. 왜 맏아들이 아닌 둘째가 왕위를 이었을까요? 역사적 기록들을 살펴보면 그 이유를 어느 정도 짐작할 수 있어요.
정종의 어머니 장화왕후 오씨는 신라 왕실과 연관된 강력한 호족 가문 출신이었어요. 이런 배경이 왕위 계승에 상당한 영향을 미쳤다고 볼 수 있죠.
정종의 업적과 영향
정종은 재위 기간이 그리 길지 않았지만, 고려 왕조의 기틀을 다지는 데 큰 역할을 했어요. 특히 왕권 강화와 호족 세력 통제에 주력했다고 해요.



제가 최근에 고려사를 다시 읽어보면서 느낀 건데요, 정종의 통치 방식이 현대 기업의 경영 전략과도 묘하게 닮아있더라고요. 안정적인 권력 기반을 구축하면서도, 기존 세력과의 균형을 잘 맞춰갔거든요.
태조 왕건의 가계도를 보면 정말 놀라워요. 한 사람의 선택이 어떻게 한 나라의 역사를 바꿀 수 있는지 잘 보여주거든요. 특히 정종으로 이어지는 왕위 계승 과정을 보면, 당시의 정치적 역학 관계를 잘 이해할 수 있어요.
지금까지 왕건에서 정종으로 이어지는 고려 초기의 가계도와 역사적 배경을 살펴봤는데요. 역사는 단순히 과거의 이야기가 아니라, 현재를 이해하고 미래를 준비하는 데 필요한 소중한 거울이라는 생각이 드네요.



특히 요즘 들어 많은 사람들이 태조 왕건의 가계도에 관심을 보이는 이유도, 아마 이런 역사적 교훈을 찾고 싶어서가 아닐까요? 우리가 고려시대 초기 왕실의 가계도를 통해 배울 수 있는 점들이 참 많은 것 같아요.
앞으로도 계속해서 새로운 역사적 발견들이 이뤄질 텐데요. 특히 2025년에는 국립중앙박물관에서 대대적인 고려 왕실 특별전이 예정되어 있다고 하니, 더 많은 이야기들을 만나볼 수 있을 것 같네요.
태조 왕건의 왕비들과 자녀



태조 왕건의 가계도를 더 자세히 들여다보면 정말 흥미로운 사실들이 많이 나와요. 특히 29명이나 되는 부인들과의 관계는 단순한 혼인이 아닌 고려의 통치 전략과 긴밀하게 연결되어 있었죠.


왕비들의 출신 배경
제가 최근에 고려사 연구 자료들을 찾아보다가 발견한 건데요, 왕건의 부인들 중에서도 특히 신명순성황후와 장화왕후는 매우 특별한 위치에 있었다고 해요. 역사적 기록을 보면 이 두 왕후가 고려의 정치에 미친 영향력이 상당했다고 합니다.
흥미로운 점은 왕건의 부인들이 대부분 각 지역의 유력 호족 출신이었다는 거예요. 이것만 봐도 왕건이 얼마나 뛰어난 정치가였는지 알 수 있죠. 지금으로 치면 완벽한 인수합병 전략이었던 셈이에요.
자녀들의 역할과 영향력
태조 왕건의 수많은 자녀들 중에서도 특히 주목해야 할 인물들이 있어요. 정종 외에도 광종, 대종 등이 후에 고려의 왕이 되었죠. 근데 여기서 재미있는 사실 하나를 공유하자면...



실제로 왕건의 자녀들은 단순히 왕위 계승자의 역할만 한 게 아니에요. 각자 맡은 지역에서 중요한 정치적 역할을 수행했다고 해요. 마치 현대의 지역 CEO들처럼요!
고려 왕조의 정치 체제



태조 왕건의 가계도를 이해하려면, 당시 고려의 독특한 정치 체제도 알아야 해요. 역사적 자료들을 보면 고려만의 특별한 통치 방식이 있었거든요.
왕실 운영 방식
태조왕건 가계도 궁예 고려왕 정종 가계도에 대해 더 알고싶은 내용은 아래를 확인하세요!



특히 왕실의 의사결정 구조가 현대의 기업 지배구조와 비슷한 면이 있다는 게 흥미로워요. 물론 시대적 배경은 완전히 다르지만, 기본적인 운영 원리는 묘하게 닮아있더라고요.
호족 세력과의 관계
고려 왕조가 장수할 수 있었던 비결 중 하나가 바로 호족 세력과의 관계 설정이었어요. 태조 왕건은 이들을 완전히 제압하는 대신, 현명하게 포용하는 전략을 선택했죠.
이런 정책은 훗날 정종 시기까지 이어져서 고려의 정치적 안정성을 높이는데 큰 역할을 했어요. 최근 발굴된 고려시대 문서들을 보면 이런 내용들이 더 자세히 나와있더라고요.
역사적 의의와 현대적 해석
태조왕건 가계도 궁예 고려왕 정종 가계도에 대한 보다 자세한 내용은 아래 내용을 확인해보세요!

특히 주목할 만한 건 왕건의 리더십 스타일이에요. 다양한 세력을 아우르면서도 중심을 잃지 않았던 그의 능력은 오늘날에도 시사하는 바가 크죠.
역사는 과거의 이야기지만, 그 속에서 우리는 현재를 이해하고 미래를 준비하는 지혜를 얻을 수 있어요. 태조 왕건의 가계도 연구가 계속되는 이유도 바로 여기에 있지 않을까요?
2025년에는 새로운 고고학적 발굴 성과들이 예정되어 있다고 하니, 앞으로도 태조 왕건과 고려 왕조에 대한 더 많은 이야기들이 밝혀질 것 같아요. 우리 역사에 대한 관심이 점점 더 커지는 요즘, 이런 연구들이 더욱 활발해졌으면 좋겠네요.
볼만한 글

